Redesigning a medical equipment store from prototype to product
Designed and shipped a web and mobile store for a global healthcare company selling medical equipment with service subscriptions - running research, fixing terminology, simplifying a complex configuration flow, and increasing test order completion by 30%.
Role
UX/UI Designer
Duration
~1.5 years
Year
2021 - 2022
Scope
Web + mobile
Type
E-commerce redesign
Scale
Global healthcare company
Impact
Completed test orders increased by 30% after research-driven redesign
Usability testing with 6 participants uncovered critical terminology and navigation issues that would have blocked adoption
Card sorting validated information architecture and revealed content grouping mismatches
Mobile version designed and shipped post-launch, requiring structural changes to the web version for cross-platform consistency
Simplified the multi-step product configuration flow - the main source of user confusion and drop-off
Introduced new components to the design system and proposed improvements to existing ones
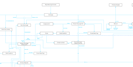
The context
A global healthcare company needed an online store for the US market, selling medical equipment with service subscriptions. The project had an existing prototype with its own design system, which I joined as the sole UX/UI designer. I worked in two-week sprints with developers, a business analyst, and QA. A visual designer joined later before release to support the final push.
I had significant ownership over UX decisions. While working within the existing design system, I proposed improvements, introduced new components, and challenged existing solutions when they negatively impacted usability. My first step was a thorough review of the existing prototype - evaluating what worked and what didn't from a professional standpoint.
Brazilian store - research referenceInherited prototype
The core challenge
The product configuration process was the central problem. It was a multi-step flow built around a technical concept called 'functional location' - a term users didn't understand. People couldn't tell how many products they were configuring, how to switch between them, or what stage they were at. The minicart actions were confusing ('continue shopping' vs 'go to quote' sounded identical to users), and the concept of 'active' vs 'other' quotes was completely foreign. This led to errors, confusion, and abandoned processes.
Research & validation
I started with discovery: profiling the average user (hospital/clinic employees, 30-45, equipment-responsible persons), mapping the complete order placement journey, and documenting all unhappy paths and error states. I ran open card sorting in OptimalSort to validate the information architecture and content grouping.
Usability testing with 6 participants (1-hour sessions on Teams) confirmed several hypotheses and rejected others. 80% of participants found the store's labels unclear. All participants struggled with editing their cart. The 'functional location' concept confused everyone. Tooltips were helpful but excessive - users got lost in them. The testing gave us concrete, actionable insights for the redesign.
Card sorting resultsSite map
Key decisions
Rebuilding the configuration view
Users couldn't tell how many products they were configuring or how to switch between them. I redesigned the view to show a clear product count, status, and easy switching - making the multi-product configuration process transparent.
Terminology overhaul
Terms like 'active quote,' 'other quotes,' and 'functional location' meant nothing to users. I renamed and reorganized labels and actions across the entire store, aligning the language with users' mental models instead of internal system concepts.
Replacing tooltips with guided onboarding
The prototype was overloaded with tooltips that confused rather than helped. I reduced them to a minimum and replaced the most critical explanations with a contextual 'walk me through' onboarding approach.
Mobile-first compromises
The mobile version (added post-launch) required structural changes to the web design for consistency. I introduced tabs to split information logically, limited displayed options to improve performance, and removed individual catalog prices that were slowing load times - showing them only on product detail pages.
Usability testing scenariosFinal product
The hardest part
The biggest challenge was inheriting a complex prototype built around technical concepts that didn't match how users think. 'Functional location,' 'active quote,' 'other quotes' - these terms made sense internally but created a wall between the interface and the user. Fixing this wasn't just about renaming buttons - it meant restructuring flows, rethinking the minicart logic, and redesigning the configuration view to reflect what users actually needed to see and do.
The unplanned mobile version added another layer of difficulty. The web design used solutions that didn't translate well to mobile, forcing us to retroactively change the web version to maintain consistency. We had to make hard trade-offs - limiting options, removing catalog prices for performance, and introducing new navigation patterns that didn't exist before.
Mobile - equipment selectionMobile - order confirmation
Learnings
Terminology can make or break an interface. Even well-designed screens fail if users don't understand the underlying concepts. Aligning UX language with users' mental models - not internal system logic - is essential.
Inherit with healthy skepticism. Taking over someone else's prototype means reviewing every decision, not just building on top. Assumptions baked into the original design may not survive contact with real users.
Plan for mobile from day one. Designing mobile as an afterthought forced us to change the web version retroactively. If we'd considered both platforms from the start, we could have avoided rework and delivered faster.
Small label changes, big impact. Renaming buttons and reorganizing actions doesn't sound dramatic, but it accounted for the largest share of our 30% improvement in completed test orders. Clarity compounds.